产品概述
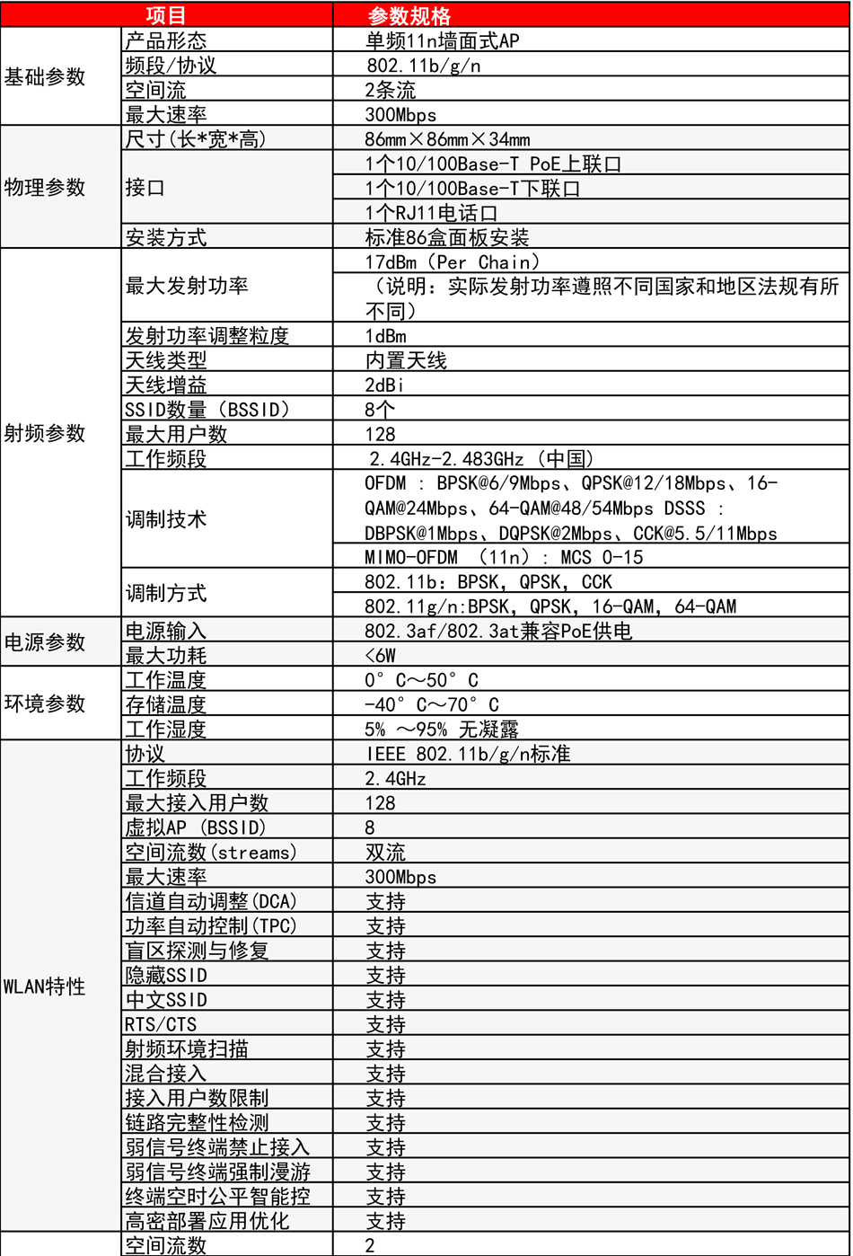
PRO-EAP180是推出的新一代基于802.11n的标准86盒墙面型AP,工作在2.4GHz,采用2X2:2MIMO、OFDM等技术,2.4G 802.11n最高可提供300Mbps速率。
PRO-EAP180充分考虑了无线网络安全、射频控制、移动访问、服务质量保证、无缝漫游等重要因素,配合无线控制器产品,完成无线用户数据转发、安全和访问控制。
PRO-EAP180支持1个百兆上联口1个百兆下联口,1个电话口。PRO-EAP180可以安装在标准的86面板上,免布线、免施工。该产品是校园宿舍、企业办公、酒店等应用环境的最理想的高性价比AP设备。
智能控制和自动适应的无线网络
● 智能射频管理
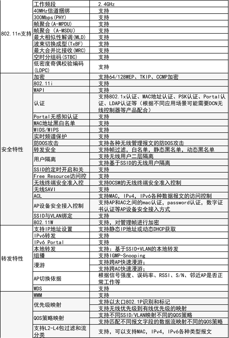
配合无线控制器,智能无线AP可实现自动功率和信道调整功能。通过专有的射频检测和RF管理算法,优化射频覆盖效果。当AP信号收到外界强信号干扰时,通过控制AP自动切换到合适的工作信道以规避干扰,以保障无线网络通信的畅通;支持无线网络黑洞补偿功能,当网络中有AP意外停止工作时,通过AC的射频管理功能可补偿由此带来的信号盲点区域,使无线网络仍可正常工作。
● 终端空时公平智能控制
无线网络中由于部分802.11b、802.11g老旧终端协商速率低或者终端离AP较远协商速率低,导致大量用户无线上网延时大、速
度慢、AP整机性能低下。简单地采用速率控制和流量整形,无法解决低速率终端接入环境下的AP性能问题。智能无线AP通过基于终端空时公平的智能控制,根本性的解决了这个问题,保证用户无论使用何种类型的终端,都将在相同的位置上获得同样良好的无线上网体验。
● 智能负载均衡机制
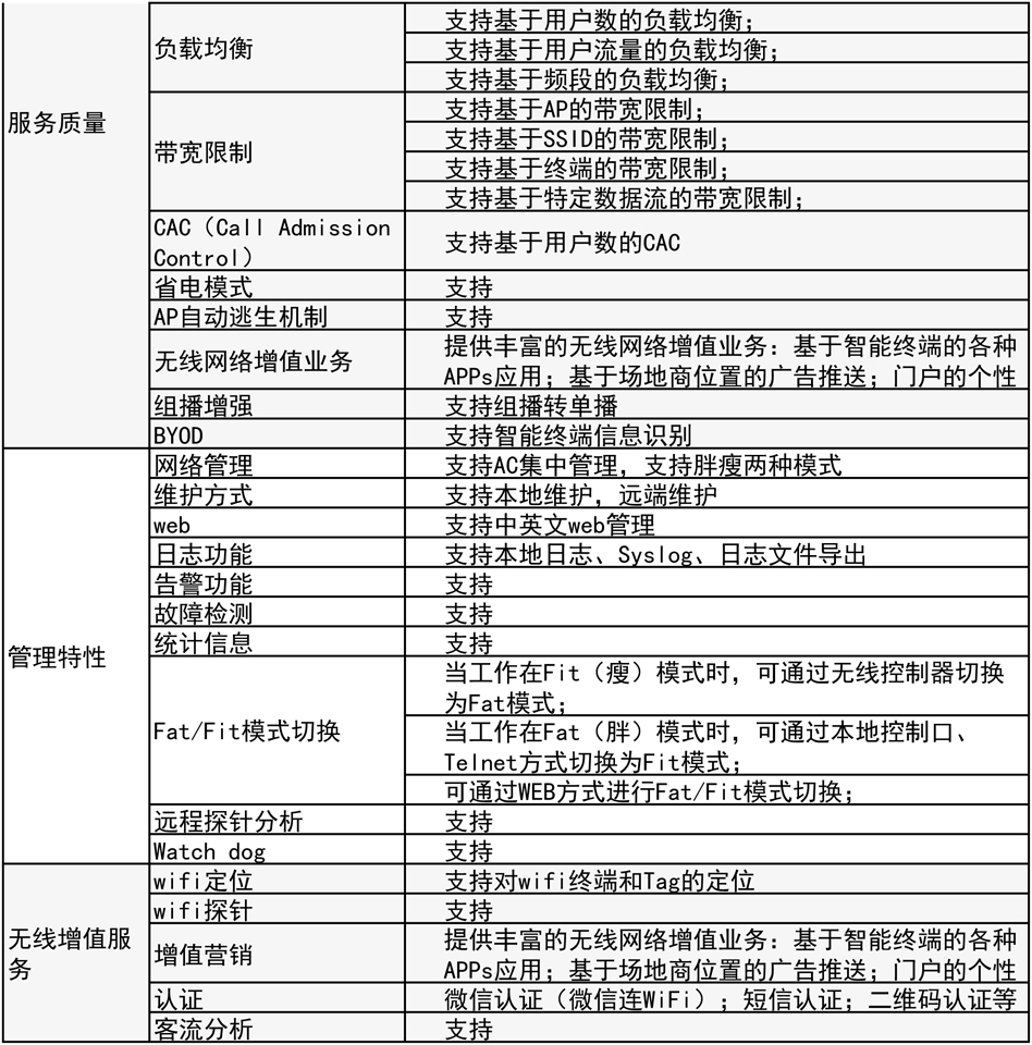
一般情况下,无线客户端会根据AP信号强度选择接入AP,这种无控制情况下的接入方式容易导致大量客户端仅因为某个AP信号较强而集中连接到同一个AP上。而同一台AP接入客户端越多,每个客户端分享到的带宽就越窄,从而大大影响客户的使用感受。无线产品可实现灵活多样的智能负载均衡:
支持基于流量的AP负载均衡;
支持基于用户数的AP负载均衡;
支持基于频段的AP负载均衡;
支持基于终端信号强度的接入控制;
支持基于用户数的CAC(Call Admission Control),保证高优先级应用的终端接入和带宽保证;
支持对弱信号终端的强制漫游控制,引导弱信号终端关联到附近信号更强的AP上;
● 智能终端识别
配合无线控制器和统一认证平台,可以智能识别终端尺寸,系统和类型,全面支持苹果iOS、安卓和windows等主流智能终端操作系统。智能识别终端尺寸,自适应弹出不同大小、页面格局的Portal认证页面,免去了用户多次拖动,调整屏幕的操作,让用户感受到更加智能的无线体验。智能识别终端系统,在统一认证平台上看到终端的系统类型,例如windows、MAC OS,Android,细节处体现智能。智能识别终端类型,例如手机,平板或PC机,依据不同终端类别进行动态策略控制,用户控制更加智能和精细化。
● 提供丰富的无线网络增值业务
无线产品配合终端安全接入管理系统(DCSM)和外置Portal服务器,为用户提供了丰富的无线网络增值业务:
基于智能终端的各种APPs应用,促进了商城等行业的营销;
基于场地商位置的广告推送,广告投放更精确;
与用户会员系统联动,实现门户的个性化推送,为用户提供贴心的WLAN服务体验;
易共享:USB 存储功能 — 无线访问或共享USB存储设备,USB打印功能 — 无线访问或共享USB打印机
● IPv6支持
智能无线AP延续了在IPv6上一贯的领先性。可部署在IPv6网络中,无线控制器和AP之间自动协商成IPv6隧道。无线控制器和AP完全工作在IPv6状态时,无线控制器仍能正确地识别IPv4,并能处理无线客户的IPv4报文。智能无线APIPv4/6灵活的适应能力,能满足客户在IPv4到IPv6网络迁移中的各种复杂的应用,既能在IPv6网络中给客户提供IPv4的服务,同时也能在IPv4网络中让用户轻松通过IPv6协议登录到网络。
● 全网无缝漫游
无线控制器支持先进的无线控制器集群技术,在多台AC之间可实时同步所有用户在线连接信息和漫游记录。不仅可实现单无线控制器内的L2/L3 无缝漫游,更可完美实现跨无线控制器的快速漫游。漫游过程中不改变客户端IP信息,无需重新认证,可充分满足实时移动类业务不间断。
安全可控的无线网络
● 支持无线入侵检测和入侵防御
支持非法无线设备检测、入侵检测以及黑名单和白名单等无线入侵检测和无线入侵防御特性,增强了整个无线网络的安全管理。
● 用户安全准入
配合无线控制器,智能无线AP可为不同的应用场景提供多种安全接入、认证计费方式,如下:
支持802.1X认证;
支持Captive Portal认证,支持内置Portal,外置Portal,定制Portal等多种方式;
支持MAC地址认证;
支持LDAP认证;
支持WAPI加密和认证;
实现有线无线一体化统一认证计费;
支持ARP欺骗的防护和DHCP安全。
● 支持无线SAVI
针对校园网层出不穷的伪造报文攻击,无线网络产品支持SAVI(Source Address Validation,源地址有效性验证)技术。通过对地址分配协议的侦听获取用户的IP地址,保证随后的应用中能够使用正确地址上网,且不可伪造他人IP地址,保证了源地址的可靠性。同时,通过SAVI和Portal技术的结合,进一步保证了所有上网用户报文的真实性和安全性。
● 支持用户无感知认证
结合Portal认证和MAC地址认证的机制,无线网络支持用户无感知认证:用户接入采用Portal认证的无线网络,只需首次登陆输入用户名/密码,认证通过后,后台认证系统会把用户的MAC地址记录到系统中,后续用户再次连接无线网络时无需输入用户名/密码即可自动通过认证。大大提高了用户的wifi体验。
● 支持实时频谱保护
智能无线AP支持内置射频采集模块,实现深度融合的射频监控和实时频谱防护。通过AP进行通信和数据采集,实现无线环境质量监控、无线网络能力趋势评估以及非许可干扰告警。通过图形化方式,主动探测和识别所有2.4GHz/5GHz波段的射频干扰源(Wi-Fi或非Wi-Fi),可提供各种实时频谱分析图。频谱扫描工作模式下对蓝牙、微波炉、无绳电话、Zigbee、Game Controller、2.4G/5G无线影音、婴儿监护器等8种以上干扰源进行识别。
管理便捷的无线网络
● 易部署,易维护
智能无线AP能够自动发现无线控制器,并通过AC下发配置,AP零配置即插即用, AP设备的管理、控制、固件升级、安全策略、QOS等动作都可通过无线控制器统一下发完成,网管人员不必再对数量庞大的无线AP进行单独管理和维护。
● 支持AP版本自动升级
可以和网络内的无线控制器自动取得关联,自动下载最新的软件版本到AP设备,并自动升级AP设备,无需人工干预,减少了网络维护的工作量。
● 支持远程探针分析
智能无线AP支持远程探针分析功能,可以对覆盖区内的Wi-Fi报文进行侦听捕获并实时镜像到本地分析设备供网络管理员进行故障排查、优化分析。远程探针分析功能既可以针对工作信道进行无收敛镜像,也可以对所有信道轮询采样,灵活满足无线网络监控运维要求。
● 支持AP自动逃生机制
对于“瘦AP+无线控制器”的集中式网络体系架构,无线数据流经AP再到无线控制器进行集中转发,当无线控制器发生故障宕机后,AP无法正常工作,导致整个无线网络瘫痪。无线AP支持自动逃生机制,使AP能够智能的进行链路感知,当发现无线控制器故障宕机后,AP快速切换转发模式,继续进行数据转发,实现了无线网络的高可用性,真正做到了无线用户永不掉线。



